Overview
As a group, we redesigned Visit Cincy into a more discovery-friendly website that encourages users to save events, explore Cincinnati, and build consistency.
Personas & Journey Maps

Information Architecture
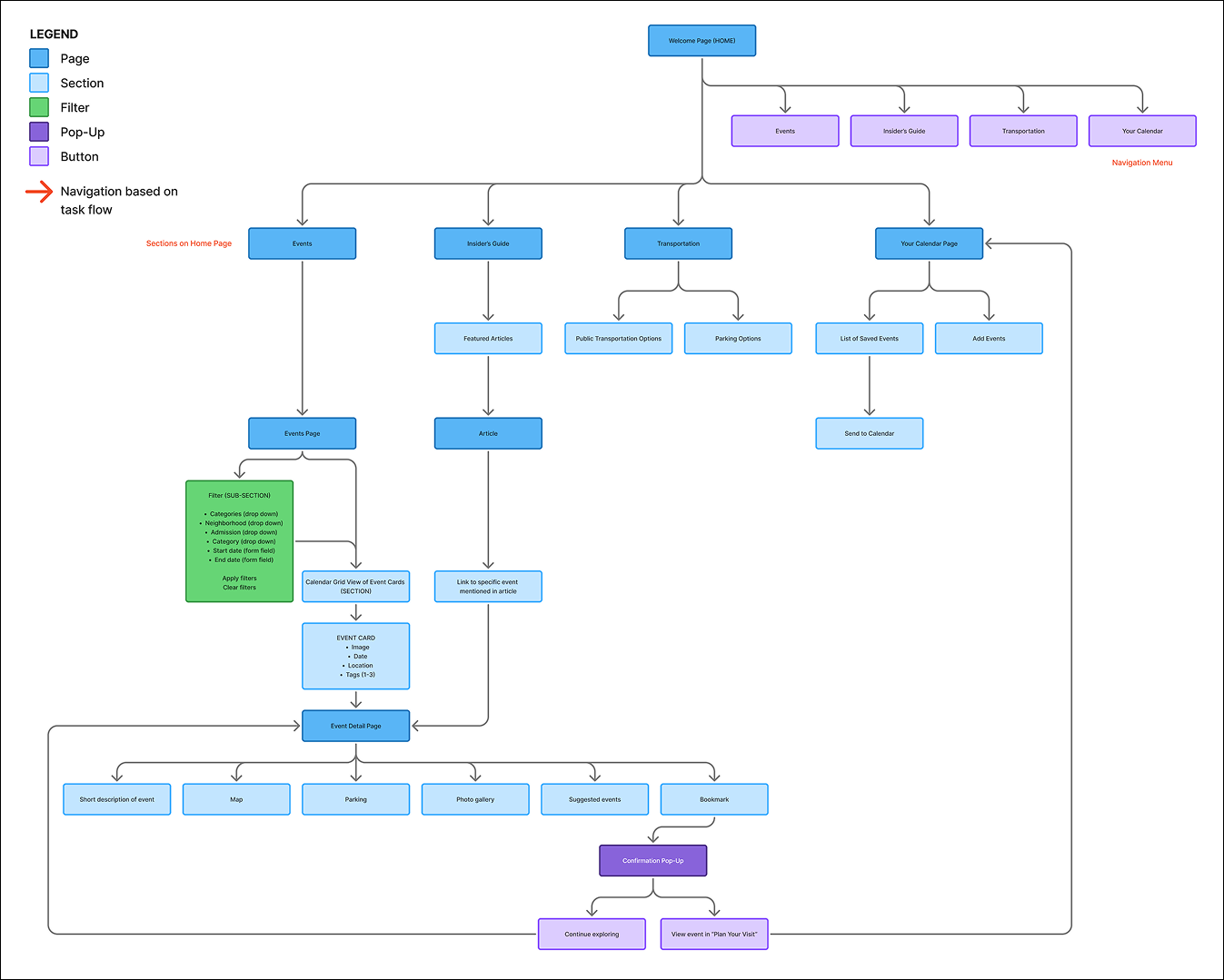
Taskflows
Benchmarks
Paper Prototypes​​​​​​​
Wire Frames
Moodboard
Style Iterations
Style Guide
Final Wireframes
Final Mockup 
Acknowledgements
Made in collaboration with John Dayringer, Kate Lawrence, and Mai Le.

You may also like

Back to Top